-
2025.09.28
-
584
新品发布 | CA-IF4420 具有极性控制功能的CAN收发器新品上市!
川土微电子CA-IF4420具有极性控制功能的CAN收发器 新品上市!
可通过以下方式进行样片申请:
1、登录官网
(https://www.)进行申请;
2、拨打021-50838601-821、0755-86538083进行申请;
3、通过代理商渠道进行申请。
01 产品概述
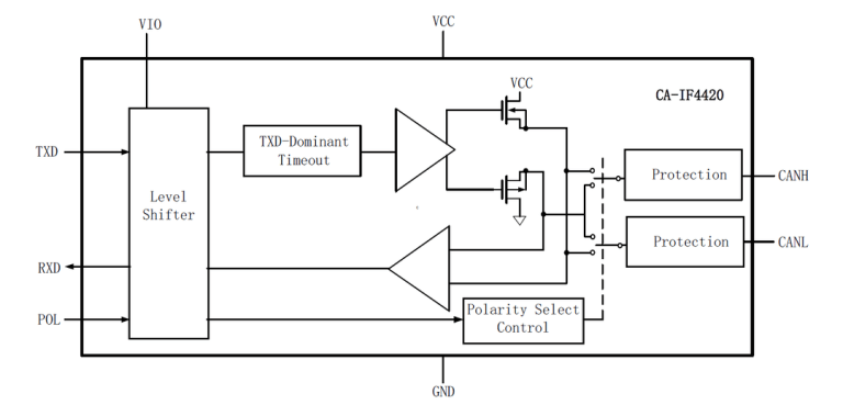
CA-IF4420符合 ISO11898-2 (2016) 高速CAN(控制器局域网络)物理层标准。所有器件均设计用于数据速率高达 5Mbps(兆位每秒)的 CAN FD网络。该器件支持总线故障保护电压±58 V,具有极性控制端口POL,可以控制总线的极性。该系列器件包含VIO电源的电平逻辑转换,允许将收发器IO直接连接到1.8V、2.5V、3.3V或5V逻辑IO。此外,器件包含许多保护功能,以提高CAN器件的稳定性。
CA-IF4420具有很高的总线故障保护电压和共模电压范围,同时具有很高的ESD保护特性,在电磁环境恶劣的场景拥有非常出色的表现。
02 产品特性
• 符合 ISO 11898-2:2016 和 ISO 11898-5:2007 物理层标准
• 所有器件均支持经典 CAN 和 5Mbps CAN FD(灵活数据速率)
• 通过POL端口进行外部极性控制
– POL为低(默认),CAN总线正常极性
– POL为高,CAN总线极性反转
• 未上电时的理想无源特性
– 总线和逻辑引脚处于高阻态(无负载)
– 上电和掉电时总线和 RXD 输出上无毛刺脉冲
• 保护特性
– 总线故障保护:±58 V
– VCC和VIO电源引脚上具有欠压保护
– 驱动器显性超时 (TXD DTO) – 数据速率低至4kbps
– 热关断保护 (TSD)
• CA-IF4420支持1.7V到5.5V逻辑电平转换
• 接收器共模输入电压:±30 V
• 典型循环延迟:130ns
• 可提供SOIC8封装
03 应用
• 供热通风及空调系统(HVAC)
• 工业控制
• 建筑自动化
• 开关柜
• 楼宇自动化
