CA-IS3215VNW

f_ico02.svg

量产

工业级单通道增强隔离栅极驱动器

CA-IS3215/6 是一系列基于电容隔离的集成多种保 护功能的单通道栅极驱动器,可用于驱动SiC、IGBT和 MOSFET器件。器件具有先进的主动保护功能、出色的 动态性能和高可靠性,同时具有高达±15A 峰值的拉/灌 电流能力。
CA-IS3215/6通过 SiO2 电容隔离技术实现控制侧与 驱动侧的电气隔离,支持1.5kVRMS的隔离工作电压、 12.8 kVPK 浪涌抗扰度,额定工作电压下隔离栅寿命超过 40年,同时具有良好的器件一致性以及>150 kV/μs 的共 模瞬态抗扰度 (CMTI)。
CA-IS3215/6具有以下多重保护功能:快速过流和 短路检测、有源短路保护、有源米勒钳位、主动下拉、 短路钳位、软关断、故障报告、控制和驱动侧电源 UVLO,同时针对SiC和IGBT开关行为进行了优化,并 提高了可靠性。CA-IS3215/6全系列采用SOIC-16宽体封 装,爬电距离和间隙距离大于8mm。

PACKAGE:SOIC16 - WB(W).png
  • 特性

    5.7 kVRMS耐压等级的单通道隔离栅极驱动器

    驱动最高达 2121 VPK的SiC MOSFET和 IGBT

    33V 最大输出驱动电压 (VDDVEE)

    ±15A 峰值驱动电流能力

    OUTH和OUTL分离输出配置

    高共模瞬态抗扰度:

    150 kV/μs(最小值)

    200ns 响应时间的快速 DESAT 保护功能

    内置4 A峰值电流有源米勒钳位

    发生故障时 400 mA (IGBT)或1 A (SiC) 软关断

    驱动侧和控制侧独立的ASC 输入控制,用于在系统故障时强制开通功率管

    过饱和故障时,FLT警告,通过RST/EN复位

    快速响应的RST/EN关断/使能

    输入引脚上40 ns(典型值)瞬态和脉冲抑制功能

    12 V VDD UVLO 和电源READY指示功能

    直通死区保护(部分型号)

    延时特性:

    130 ns(最大值)传播延迟(无直通死区保护的型号),150 ns(最大值)传播延迟(有直通死区保护的型号)
    30 ns(最大值)脉宽失真
    30 ns(最大值)器件间延时匹配

    SOIC-16 宽体封装,爬电距离和间隙距离 >8mm

    额定工作电压下隔离栅寿命大于40年

    工作结温(TJ)范围 :

    -40°C至 150°C

  • 应用

    • 大功率变频器

    • 太阳能逆变器

    • 直流快速充电桩

  • 器件信息

    零件号封装封装尺寸(标称值)
    CA-IS3215xxW

    SOIC16-WB (W)

    10.3 mm x 7.5 mm
    CA-IS3216xxW

    SOIC16-WB (W)

    10.3 mm x 7.5 mm
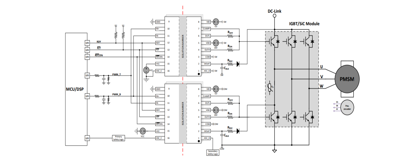
  • 简化通道结构图

    企业微信截图_17459832995332.png